公告:推荐新书《刑事实务》,凝聚一线刑事业务专家团队智慧,打破传统的书籍体例,不拘形式力求实用解决实际问题,总结刑事实务价值资讯、揭示实务中的“雷区”、实务乱象和实务疑难复杂问题,办案针对性强,并受《检察日报》推荐,当当网热销,详情点击右侧链接:我们终于出书了,可点击查阅!
重点内容摘录:
第三十七条:律师参与刑事诉讼获取的案卷材料,不得向犯罪嫌疑人、被告人的亲友以及其他单位和个人提供,不得擅自向媒体或社会公众披露。(此举是为了保护律师,虽然不一定会被处罚,但可能会给执业带来较大风险和麻烦,有律师被指控犯罪的案例,虽最后获得无罪,但也掉了几层皮 )
相关链接:律师会见的禁忌有哪些
第二十六条 :辩护律师可以接受犯罪嫌疑人、被告人提交的与辩护有关的书面材料,也可以向犯罪嫌疑人、被告人提供与辩护有关的文件与材料(注意不是案卷材料)。
第四十四条 : 辩护律师制作调查笔录不得误导、引诱证人。不得事先书写笔录内容。取证时犯罪嫌疑人、被告人的亲友不得在场。
第四十九条 :人民检察院、人民法院根据申请收集、调取证据时,辩护律师可以在场。(律师申请官方调取证据的情况)
第五十八条:辩护律师申请变更、解除强制措施或释放犯罪嫌疑人、被告人的,可以要求办案机关在三日内作出同意或者不同意的答复。对于不同意的,辩护律师可以要求其说明不同意的理由。
第一百一十八条:辩护律师做无罪辩护的案件,法庭辩论时,辩护律师可以先就定罪问题发表辩论意见,然后就量刑问题发表意见。(律师认为无罪的情况下,仍可以发表量刑意见)
第一百一十九条:辩护律师认为起诉书指控的犯罪罪名不成立,但指控的犯罪事实构成其他处罚较轻的罪名,在事先征得被告人同意的情况下,可以提出改变罪名的辩护意见。
文件由:“刑法库”公号提供
 律师办理刑事案件规范
律师办理刑事案件规范
(2017年8月27日第九届全国律协常务理事会第八次会议审议通过)
第一章 一般规定
第一节 一般原则
第一条 为保障和指导律师在参与刑事诉讼活动时依法履行职责,规范律师办理刑事案件行为,根据《中华人民共和国刑事诉讼法》(以下简称《刑事诉讼法》)、《中华人民共和国律师法》(以下简称《律师法》)和相关法律、司法解释、部门规章,结合律师办理刑事案件的实践经验,制定本规范。
第二条 律师参与刑事诉讼应当坚持维护当事人的合法权益、维护法律的正确实施、维护社会公平和正义的原则,忠于职守,认真负责。
第三条 律师参与刑事诉讼依法履行辩护与代理职责,人身权利和执业权利不受侵犯。
律师参与刑事诉讼在法庭上发表的辩护、代理意见不受法律追究。但是,发表危害国家安全、恶意诽谤他人、严重扰乱法庭秩序的言论除外。
第四条 律师参与刑事诉讼,应当遵守法律、法规,恪守律师职业道德和执业纪律。
第五条 律师担任辩护人,应当依法独立履行辩护职责。
辩护人的责任是根据事实和法律,提出犯罪嫌疑人、被告人无罪、罪轻或者减轻、免除其刑事责任的材料和意见,维护犯罪嫌疑人、被告人的诉讼权利和其他合法权益。
律师在辩护活动中,应当在法律和事实的基础上尊重当事人意见,按照有利于当事人的原则开展工作,不得违背当事人的意愿提出不利于当事人的辩护意见。
第六条 辩护律师对在执业活动中知悉的委托人的有关情况和信息,对任何单位和个人有权予以保密。但是,委托人或者其他人准备或者正在实施危害国家安全、公共安全以及严重危害他人人身安全的犯罪事实和信息除外。
第七条 律师参与刑事诉讼活动,不得帮助犯罪嫌疑人、被告人隐匿、毁灭、伪造证据或者串供,不得威胁、引诱证人作伪证以及进行其他干扰司法机关诉讼活动的行为。
办案机关违反《刑事诉讼法》的有关规定追究律师刑事责任的,律师有权依法向有关机关申诉、控告。
第二节 收案和结案
第八条 律师参与刑事诉讼,可以从事下列业务:
(一)接受犯罪嫌疑人、被告人的委托,担任辩护人。犯罪嫌疑人、被告人的近亲属、其他亲友或其所在单位代为委托的,须经犯罪嫌疑人、被告人确认;
(二)接受涉嫌犯罪的未成年人或精神病人的监护人、近亲属的委托,担任辩护人;
(三)接受公诉案件的被害人、其法定代理人或者近亲属的委托,接受自诉案件的自诉人、其法定代理人的委托,接受刑事附带民事诉讼的当事人、其法定代理人的委托,担任诉讼代理人;
(四)接受刑事案件当事人、其法定代理人、近亲属的委托,接受被刑事判决或裁定侵犯合法权益的案外人的委托,担任申诉案件的代理人;
(五)接受被不起诉人、其法定代理人、近亲属的委托,代为申诉、控告;
(六)在公安机关、人民检察院作出不立案或撤销案件或不起诉的决定后,接受被害人、其法定代理人、近亲属的委托,代为申请复议或起诉;
(七)在违法所得没收程序中,接受犯罪嫌疑人、被告人、其近亲属或其他利害关系人的委托,担任诉讼代理人;
(八)在强制医疗程序中,接受被申请人或被告人的委托,担任诉讼代理人;在复议程序中,接受被决定强制医疗的人、被害人、其法定代理人、近亲属的委托,担任诉讼代理人;
第九条 律师接受委托,应当由律师事务所办理以下手续:
(一)律师事务所与委托人签署《委托协议》;
(二)委托人签署委托书;
(三)律师事务所开具办案所需的相关诉讼文书。
上述手续,律师事务所应当留存原件或存根备查。
第十条 律师接受委托办理刑事案件,可以在侦查、审查起诉、一审、二审、死刑复核、申诉、再审等各诉讼阶段由律师事务所分别办理委托手续,也可以一次性办理。
第十一条 律师接受委托或者指派后,应当及时与办案机关联系,出示律师执业证书,提交委托书和律师事务所证明或者法律援助公函。
第十二条 律师办理刑事案件,无正当理由,不得拒绝辩护或者代理。但委托事项违法、委托人利用律师提供的服务从事违法活动,或者委托人故意隐瞒与案件有关的重要事实的,律师有权拒绝辩护或者代理。
律师与当事人或者委托人就辩护或代理方案产生严重分歧,不能达成一致的,可以代表律师事务所与委托人协商解除委托关系。
解除委托关系后,律师应当及时告知办案机关。
第十三条 同一名律师不得为两名或两名以上的同案犯罪嫌疑人、被告人辩护,不得为两名或两名以上的未同案处理但涉嫌的犯罪存在关联的犯罪嫌疑人、被告人辩护。
同一律师事务所在接受两名或两名以上的同案犯罪嫌疑人、被告人的委托,分别指派不同的律师担任辩护人的,须告知委托人并经其同意。
第十四条 律师办理刑事案件,可以会同异地律师协助调查、收集证据和会见,经当事人同意可以为协同工作的律师办理授权委托手续。
在侦查、审查起诉、一审、二审、死刑复核、申诉、再审案件中,当事人变更律师的,变更前的律师可以为变更后的律师提供案情介绍、案卷材料、证据材料等工作便利。
第十五条 辩护律师可以携一名律师助理协助会见,可以根据办案需要携律师助理协助阅卷,向人民法院申请携律师助理参加庭审。
第十六条 律师办理刑事案件结案后,应当撰写办案总结,与辩护词或代理词、法律文书以及摘抄、复制的案卷材料等一并归档保存。
第十七条 提前解除委托关系的,律师应当在办案总结中说明原因,并附相关手续,整理案卷归档。
第三节 会见和通信
第十八条 辩护律师会见在押犯罪嫌疑人、被告人,应当向看守所出示律师执业证书、委托书和律师事务所证明或者法律援助公函。
辩护律师可以会见被监视居住和取保候审的犯罪嫌疑人、被告人。
律师助理随同辩护律师参加会见的,应当出示律师事务所证明和律师执业证书或申请律师执业人员实习证。
第十九条 辩护律师办理危害国家安全犯罪、恐怖活动犯罪、特别重大的贿赂犯罪案件,犯罪嫌疑人在押或者被监视居住的,在侦查阶段会见时应当向侦查机关提出申请,必要时应当采用书面形式申请。侦查机关不许可会见的,辩护律师可以要求其出具书面决定,并说明理由。
第二十条 辩护律师会见犯罪嫌疑人、被告人需要翻译人员协助的,可以携经办案机关许可的翻译人员参加会见。翻译人员应当持办案机关许可决定文书和本人身份证明,随同辩护律师参加会见。
第二十一条 辩护律师会见犯罪嫌疑人、被告人时,应当事先准备会见提纲,认真听取犯罪嫌疑人、被告人的陈述和辩解,发现、核实案件事实和证据材料中的矛盾和疑点。
第二十二条 辩护律师会见犯罪嫌疑人、被告人时应当重点向其了解下列情况:
(一)犯罪嫌疑人、被告人的个人信息等基本情况;
(二)犯罪嫌疑人、被告人是否实施或参与所涉嫌的犯罪;
(三)犯罪嫌疑人、被告人对侦查机关侦查的事实和罪名是否有异议,对起诉意见书、起诉书认定其涉嫌或指控的事实和罪名是否有异议;
(四)犯罪嫌疑人、被告人无罪、罪轻的辩解;
(五)犯罪嫌疑人、被告人有无自首、立功、退赃、赔偿等从轻、减轻或免予处罚的量刑情节;
(六)犯罪嫌疑人、被告人有无犯罪预备、犯罪中止、犯罪未遂等犯罪形态;
(七)立案、管辖是否符合法律规定;
(八)采取强制措施的法律手续是否完备、程序是否合法;
(九)是否存在刑讯逼供等非法取证的情况,以及其他侵犯人身权利和诉讼权利的情况;
(十)犯罪嫌疑人、被告人及其亲属的财物被查封、扣押、冻结的情况;
(十一)侦查机关收集的供述和辩解与律师会见时的陈述是否一致,有无反复以及出现反复的原因;
(十二)其他需要了解的与案件有关的情况。
第二十三条 辩护律师会见时应当向犯罪嫌疑人、被告人介绍刑事诉讼程序;告知其在刑事诉讼程序中的权利、义务;告知犯罪嫌疑人、被告人权利行使方式及放弃权利和违反法定义务可能产生的后果。
第二十四条 辩护律师会见时应当与犯罪嫌疑人、被告人就相应阶段的辩护方案、辩护意见进行沟通。
第二十五条 自案件移送审查起诉之日起,辩护律师可以向犯罪嫌疑人、被告人核实有关证据。
第二十六条 辩护律师会见在押犯罪嫌疑人、被告人应当遵守看守所依法作出的有关规定。未经允许,不得直接向犯罪嫌疑人、被告人传递药品、财物、食物等物品,不得将通讯工具提供给犯罪嫌疑人、被告人亲友会见。
辩护律师可以接受犯罪嫌疑人、被告人提交的与辩护有关的书面材料,也可以向犯罪嫌疑人、被告人提供与辩护有关的文件与材料。
第二十七条 辩护律师会见结束后应当及时告知看守所的监管人员或执行监视居住的监管人员。
第二十八条 辩护律师会见犯罪嫌疑人、被告人制作会见笔录的,应当交其签字确认。
第二十九条 辩护律师可以根据案件情况,合理确定会见犯罪嫌疑人、被告人的时间、次数。
第三十条 辩护律师可以根据办理案件需要与在押犯罪嫌疑人、被告人通信。辩护律师与犯罪嫌疑人、被告人通信应当注明律师身份、通信地址。
辩护律师与在押犯罪嫌疑人、被告人通信时,应当保留信函副本及犯罪嫌疑人、被告人的来信原件并附卷备查。
第三十一条 辩护律师同被监视居住的犯罪嫌疑人、被告人会见、通信,适用本节有关规定。
第四节 查阅、摘抄、复制案卷材料
第三十二条 自案件移送审查起诉之日起,辩护律师、代理律师应当及时与人民检察院、人民法院联系,办理查阅、摘抄、复制案卷材料等事宜。
第三十三条 案卷材料包括案件的诉讼文书和证据材料。根据相关法律的规定,对讯问过程应当进行同步录音录像的,辩护律师、代理律师可以根据案件需要依法要求查阅、复制。
第三十四条 复制案卷材料可以采用复印、拍照、扫描、电子数据拷贝等方式。摘抄、复制时应当保证其准确性、完整性。
第三十五条 对于以下案卷材料,辩护律师、代理律师应当及时查阅、复制:
(一)侦查机关、检察机关补充侦查的证据材料;
(二)人民检察院、人民法院根据犯罪嫌疑人、被告人、辩护律师的申请向侦查机关、公诉机关调取在侦查、审查起诉期间已收集的有关犯罪嫌疑人、被告人无罪、罪轻的证据材料;
(三)人民法院根据被告人、辩护律师的申请调取的检察机关未移送的证据材料以及有关被告人自首、坦白、立功等量刑情节的材料。
第三十六条 辩护律师应当认真研读全部案卷材料,根据案情需要制作阅卷笔录或案卷摘要。阅卷时应当重点了解以下事项:
(一)犯罪嫌疑人、被告人的个人信息等基本情况;
(二)犯罪嫌疑人、被告人被认定涉嫌或被指控犯罪的时间、地点、动机、目的、手段、后果及其他可能影响定罪量刑的法定、酌定情节等;
(三)犯罪嫌疑人、被告人无罪、罪轻的事实和材料;
(四)证人、鉴定人、勘验检查笔录制作人的身份、资质或资格等相关情况;
(五)被害人的个人信息等基本情况;
(六)侦查、审查起诉期间的法律手续和诉讼文书是否合法、齐备;
(七)鉴定材料的来源、鉴定意见及理由、鉴定机构是否具有鉴定资格等;
(八)同案犯罪嫌疑人、被告人的有关情况;
(九)证据的真实性、合法性和关联性,证据之间的矛盾与疑点;
(十)证据能否证明起诉意见书、起诉书所认定涉嫌或指控的犯罪事实;
(十一)是否存在非法取证的情况;
(十二)未成年人刑事案件,在被讯问时法定代理人或合适成年人是否在场;
(十三)涉案财物查封、扣押、冻结和移送的情况;
(十四)其他与案件有关的情况。
第三十七条 律师参与刑事诉讼获取的案卷材料,不得向犯罪嫌疑人、被告人的亲友以及其他单位和个人提供,不得擅自向媒体或社会公众披露。
辩护律师查阅、摘抄、复制的案卷材料属于国家秘密的,应当经过人民检察院、人民法院同意并遵守国家保密规定。律师不得违反规定,披露、散布案件重要信息和案卷材料,或者将其用于本案辩护、代理以外的其他用途。
第五节 调查取证
第三十八条 辩护律师经证人或者其他有关单位和个人同意,可以向他们收集与案件有关的证据材料;被调查人不同意的,可以申请人民检察院、人民法院收集、调取相关证据,或者申请人民法院通知该证人出庭作证。
辩护律师经人民检察院或者人民法院许可,并且经被害人或者其近亲属、被害人提供的证人同意,可以向他们收集与案件有关的证据材料。
第三十九条 辩护律师根据案件需要向已经在侦查机关、检察机关做过证的证人了解案件情况、调查取证、核实证据,一般应当通过申请人民法院通知该证人到庭,以当庭接受询问的方式进行。如证人不能出庭作证的,辩护律师直接向证人调查取证时,应当严格依法进行,并可以对取证过程进行录音或录像,也可以调取证人自书证言。
第四十条 辩护律师调查、收集与案件有关的证据材料,应当持律师事务所证明,出示律师执业证书,一般由二人进行。
第四十一条 辩护律师调查、收集证据材料时,为保证证据材料的真实性,可以根据案情需要邀请与案件无关的人员在场见证。
第四十二条 辩护律师对证人进行调查,应当制作调查笔录。调查笔录应当载明调查人、被调查人、记录人的姓名,调查的时间、地点,被调查人的身份信息,证人如实作证的要求,作伪证或隐匿罪证应当负法律责任的说明以及被调查事项等。
第四十三条 辩护律师制作调查笔录,应当客观、准确地记录调查内容,并经被调查人核对。被调查人如有修改、补充,应当由其在修改处签字、盖章或者捺指印确认。调查笔录经被调查人核对后,应当由其在笔录上逐页签名并在末页签署记录无误的意见。
第四十四条 辩护律师制作调查笔录不得误导、引诱证人。不得事先书写笔录内容;不得先行向证人宣读犯罪嫌疑人、被告人或其他证人的笔录;不得替证人代书证言;不得擅自更改、添加笔录内容;向不同的证人调查取证时应当分别进行;调查取证时犯罪嫌疑人、被告人的亲友不得在场。
第四十五条 辩护律师收集物证、书证和视听资料时,应当尽可能提取原件;无法提取原件的,可以复制、拍照或者录像,并记录原件存放地点和持有人的信息。
第四十六条 辩护律师可以申请人民检察院、人民法院收集、调取案件有关的电子证据。
辩护律师可以采取复制、打印、截屏、拍照或者录像等方式收集、固定电子邮件、电子数据交换、网上聊天记录、博客、微博客、微信、手机短信、电子签名、域名等电子数据,并记录复制、打印、截屏、拍照、录像的时间、地点、原始储存介质存放地点、电子数据来源、持有人等信息,必要时可以委托公证机构对上述过程进行公证。
对于存在于存储介质中的电子数据,应当尽可能收集原始存储介质。对于存在于网络空间中的电子数据,可以通过有权方提取或通过公证形式予以固定。
第四十七条 辩护律师在调查、收集证据材料时,可以录音、录像。
第四十八条 辩护律师认为在侦查、审查起诉期间公安机关、人民检察院收集的证明犯罪嫌疑人、被告人无罪或者罪轻的证据材料未提交的,应当书面申请人民检察院、人民法院调取。
第四十九条 人民检察院、人民法院根据申请收集、调取证据时,辩护律师可以在场。
第五十条 辩护律师收集的有关犯罪嫌疑人、被告人不在犯罪现场、未达到刑事责任年龄、属于依法不负刑事责任的精神病人的证据,应当及时告知办案机关。辩护律师可以要求收取证据的办案机关出具回执。
第六节 申请变更、解除强制措施
第五十一条 辩护律师认为被羁押的犯罪嫌疑人、被告人符合下列取保候审的条件,应当为其申请取保候审:
(一)可能判处管制、拘役或者独立适用附加刑的;
(二)可能判处有期徒刑以上刑罚,采取取保候审措施不致发生社会危险性的;
(三)犯罪嫌疑人、被告人患有严重疾病、生活不能自理,采取取保候审措施不致发生社会危险性的;
(四)犯罪嫌疑人、被告人正在怀孕或者哺乳自己的婴儿,采取取保候审措施不致发生社会危险性的;
(五)羁押期限届满,案件尚未办结,需要采取取保候审措施的。
第五十二条 犯罪嫌疑人、被告人符合逮捕条件,但具备下列条件之一,辩护律师可以为其申请监视居住:
(一)患有严重疾病、生活不能自理的;
(二)怀孕或者正在哺乳自己婴儿的妇女;
(三)系生活不能自理的人的唯一抚养人;
(四)因为案件的特殊情况或者办理案件的需要,采取监视居住措施更为适宜的;
(五)羁押期限届满,案件尚未办结,需要采取监视居住措施的。
第五十三条 犯罪嫌疑人、被告人符合取保候审条件,但不能提出保证人也不缴纳保证金的,辩护律师可以为其申请监视居住。
第五十四条 犯罪嫌疑人、被告人被羁押的案件,办案机关在《刑事诉讼法》规定的羁押期限内未能办结的,辩护律师可以要求释放犯罪嫌疑人、被告人,或者要求变更强制措施。
对被采取取保候审、监视居住措施的犯罪嫌疑人、被告人,办案机关在《刑事诉讼法》规定的强制措施期限内未能办结的,辩护律师可以要求解除强制措施。
第五十五条 犯罪嫌疑人因涉嫌危害国家安全犯罪、恐怖活动犯罪、特别重大贿赂犯罪在侦查期间被指定居所监视居住的,在有碍侦查的情形消失后,辩护律师可以为其申请在居所监视居住或者取保候审。
第五十六条 犯罪嫌疑人、被告人及其法定代理人、近亲属要求辩护律师申请变更、解除强制措施或释放犯罪嫌疑人、被告人,辩护律师认为符合条件的,可以自行申请,也可以协助其向办案机关申请。
第五十七条 辩护律师向办案机关书面申请变更、解除强制措施或者释放犯罪嫌疑人、被告人的,应当写明律师事务所名称、律师姓名、通信地址及联系方式、犯罪嫌疑人、被告人姓名和所涉嫌或指控的罪名、申请事实及理由、保证方式等。
辩护律师不宜为犯罪嫌疑人、被告人担任保证人。
第五十八条 辩护律师申请变更、解除强制措施或释放犯罪嫌疑人、被告人的,可以要求办案机关在三日内作出同意或者不同意的答复。对于不同意的,辩护律师可以要求其说明不同意的理由。
第五十九条 犯罪嫌疑人被逮捕后,辩护律师可以向检察机关提出羁押必要性审查的意见。
第二章 侦查期间的辩护工作
第六十条 侦查期间,律师接受委托后,自犯罪嫌疑人被第一次讯问或者采取强制措施之日起,可以向侦查机关了解案件情况,包括犯罪嫌疑人涉嫌的罪名、已查明的主要事实、犯罪嫌疑人被采取、变更、解除强制措施、延长侦查羁押期限等。
第六十一条 辩护律师为犯罪嫌疑人提供法律咨询,应当告知其基本诉讼权利,主要包括以下内容:
(一)犯罪嫌疑人有不被强迫证实自己有罪的权利;
(二)犯罪嫌疑人有对办案机关侵权行为、程序违法提出申诉和控告的权利;
(三)犯罪嫌疑人有申请侦查人员回避的权利;
(四)犯罪嫌疑人有知悉鉴定意见和提出异议的权利;
(五)犯罪嫌疑人有对刑事案件管辖提出异议的权利;
(六)有关刑事和解的权利。
第六十二条 辩护律师为犯罪嫌疑人提供关于强制措施的法律咨询,主要包括以下内容:
(一)强制措施的种类;
(二)强制措施的条件、适用程序的法律规定;
(三)强制措施期限的法律规定;
(四)申请变更强制措施的权利及条件。
第六十三条 辩护律师为犯罪嫌疑人提供关于侦查机关讯问方面的法律咨询,主要包括以下内容:
(一)犯罪嫌疑人对侦查人员的讯问有如实回答的义务,对与本案无关的问题有拒绝回答的权利;
(二)犯罪嫌疑人对侦查人员制作的讯问笔录有核对、补充、更正的权利以及在确认笔录没有错误后应当签名的义务;
(三)犯罪嫌疑人有要求自行书写供述和辩解的权利;
(四)犯罪嫌疑人有如实供述犯罪事实可以获得从宽处罚的权利。
第六十四条 辩护律师为犯罪嫌疑人提供关于犯罪构成与证据方面的法律咨询,主要包括以下内容:
(一)刑法及相关司法解释关于犯罪嫌疑人所涉嫌罪名的相关规定;
(二)刑法及相关司法解释关于从重、从轻、减轻以及免予处罚的相关规定;
(三)关于刑事案件的举证责任的相关规定;
(四)关于证据的含义、种类及收集、使用的相关规定;
(五)关于非法证据排除的相关规定。
第六十五条 侦查期间,辩护律师收集到有关犯罪嫌疑人不在犯罪现场、未达到刑事责任年龄、属于依法不负刑事责任的精神病人的证据材料时,应当及时向侦查机关提出无罪或不予追究刑事责任的辩护意见,并同时要求侦查机关释放犯罪嫌疑人或对其变更强制措施。
第六十六条 在案件侦查期间和侦查终结前,辩护律师向侦查机关就实体和程序问题提出辩护意见的,可以口头或书面的方式提出。
对于非法证据,辩护律师可以提出予以排除的意见。
第六十七条 辩护律师应当对案件管辖合法性进行审查,发现侦查机关管辖违反法律规定的,应当以书面方式向侦查机关提出异议。
第六十八条 在审查批捕过程中,辩护律师认为具备下列情形的,可以向检察机关提出不批准逮捕或不予逮捕的意见:
(一)犯罪嫌疑人不构成犯罪;
(二)可能被判处一年有期徒刑以下刑罚的;
(三)无社会危险性;
(四)不适宜羁押。
第六十九条 辩护律师对于侦查机关及其工作人员有下列行为的,可以向该机关申诉或者控告:
(一)采取强制措施法定期限届满,不予以解除、变更强制措施或者释放犯罪嫌疑人的;
(二)应当退还取保候审保证金不予退还的;
(三)对与案件无关的财物采取查封、扣押、冻结措施的;
(四)应当解除查封、扣押、冻结不予解除的;
(五)贪污、挪用、私分、调换或其他违反规定使用查封、扣押、冻结财物的。
辩护律师可以要求受理申诉或者控告的侦查机关及时处理,对不及时处理或对处理结果不服的,可以向同级人民检察院申诉;人民检察院直接受理的案件,可以向上一级人民检察院申诉。
第三章 审查起诉期间的辩护工作
第七十条 审查起诉期间,辩护律师应当及时查阅、摘抄、复制案卷材料,并根据案件情况会见犯罪嫌疑人核实证据。
第七十一条 辩护律师在侦查期间未能会见犯罪嫌疑人的,在审查起诉期间会见犯罪嫌疑人提供咨询的适用本规范第六十一条至第六十四条之规定。
第七十二条 审查起诉期间,辩护律师可以从程序、实体等方面向检察机关提出口头或书面辩护意见。
对于以非法方法收集的证据,辩护律师应当及时向检察机关提出对该证据予以排除的意见。
第七十三条 审查起诉期间,辩护律师收集到有关犯罪嫌疑人不在犯罪现场、未达到刑事责任年龄、属于依法不负刑事责任的精神病人的证据材料时,应当及时向检察机关提出无罪或不予追究刑事责任的辩护意见,并同时要求检察机关释放犯罪嫌疑人或对其变更强制措施。
第七十四条 审查起诉期间,辩护律师认为犯罪嫌疑人没有犯罪事实,或者符合《刑事诉讼法》第十五条规定的情形之一的,应当向检察机关提出不起诉的意见。
第七十五条 审查起诉期间,辩护律师认为犯罪嫌疑人犯罪情节轻微,依照刑法规定不需要判处刑罚或者免除刑罚的,应当向检察机关提出不起诉的意见。
第七十六条 审查起诉期间,对于经一次或二次补充侦查的案件,辩护律师认为证据不足,不符合起诉条件的,应当向检察机关提出不起诉的意见。
第四章 公诉一审案件的辩护工作
第一节 庭前准备
第七十七条 在开庭审理前,辩护律师应当研究证据材料、有关法律、判例,熟悉案件涉及的专业知识,拟定辩护方案,准备发问提纲、质证提纲、举证提纲、辩护提纲等。
第七十八条 人民法院召集庭前会议的,辩护律师可以就下列事项提出意见或申请:
(一)案件管辖异议;
(二)申请回避;
(三)申请调取证据;
(四)是否适用简易程序;
(五)是否公开审理;
(六)开庭时间;
(七)申请通知证人出庭作证;
(八)申请鉴定人出庭作证;
(九)申请具有专门知识的人员出庭;
(十)是否延长审限;
(十一)申请查看讯问过程的同步录音、录像;
(十二)申请非法证据排除;
(十三)举证、质证方式的磋商;
(十四)参与附带民事诉讼的调解;
(十五)其他与审理相关的事项。
第七十九条 人民法院未召开庭前会议,辩护律师认为有上述相关事由的,可以申请人民法院召开庭前会议。
第八十条 人民法院没有通知被告人参加庭前会议,但庭前会议的内容和决定影响被告人行使诉讼权利的,辩护律师应当申请人民法院通知被告人参加庭前会议。
被告人未参加庭前会议的,辩护律师未经特别授权不得代表被告人对实体、证据和程序性问题发表意见。
辩护律师出席庭前会议应当严格遵守《刑事诉讼法》关于庭前会议的有关规定,不得就依法应当在开庭审理过程中解决的问题发表意见。
第八十一条 辩护律师申请人民法院通知证人、鉴定人、有专门知识的人等出庭的,应当制作上述人员名单,注明身份、住址、通讯方式等,并说明出庭目的。
第八十二条 辩护律师拟当庭宣读、出示、播放的证据,可以制作目录并说明所要证明的事实,在开庭前提交人民法院。
第八十三条 辩护律师接到出庭通知书后应当按时出庭,因下列正当理由不能出庭的,应当提前向人民法院提出并说明理由,申请调整开庭日期:
(一)辩护律师收到两个以上出庭通知,只能按时参加其中之一的;
(二)庭审前发现新的证据线索,需进一步调查取证或拟出庭的有专门知识的人、证人因故不能出庭的;
(三)因其他正当理由无法按时出庭的。
辩护律师申请调整开庭日期,未获准许又确实不能出庭的,应当与委托人协商,妥善解决。
第八十四条 辩护律师收到出庭通知书距开庭时间不满三日的,可以建议人民法院更改开庭日期。
第八十五条 辩护律师有权了解公诉人、合议庭组成人员、书记员、鉴定人和翻译人员等情况,协助被告人确定有无申请回避的事由及是否提出回避的申请。
第二节 参加法庭调查
第八十六条 辩护律师参加有两名以上被告人案件的审理,应当按起诉书指控被告人的顺序依次就座。
第八十七条 合议庭组成人员、书记员、公诉人、鉴定人和翻译人员具有法定回避情形的,在审判长宣布被告人的诉讼权利后,辩护律师可以根据情况提出,并说明理由。
第八十八条 法庭核对被告人年龄、身份、有无前科劣迹等情况有误,可能影响案件审理的,律师应当认真记录,在法庭调查时予以澄清。
第八十九条 辩护律师在公诉人、被害人及其代理律师发问后,经审判长许可,有权向被告人发问。
第九十条 在法庭调查过程中,经审判长许可,辩护律师有权对证人、鉴定人、被害人、有专门知识的人发问。
第九十一条 公诉人、其他辩护人、诉讼代理人、审判人员以威胁、诱导或其他不当方式发问的,或发问问题与本案无关、损害被告人人格尊严的,辩护律师可以提出异议并申请审判长予以制止。
第九十二条 辩护律师发问应当简洁、清楚,重点围绕与定罪量刑相关的事实进行发问。
第九十三条 对出庭的证人、鉴定人等,辩护律师应当按照法庭安排发问。发问内容应当重点针对定罪量刑相关的问题进行。
第九十四条 公诉人对辩护律师的发问提出反对或异议的,辩护律师可以进行反驳。法庭作出决定的,辩护律师应当服从。
第九十五条 辩护律师可以就举证质证方式与公诉人、审判人员进行协商,根据案件不同情况既可以对单个证据发表质证意见,也可以就一组证据、一类证据,或涉及某一待证事实的多份证据发表综合质证意见。
辩护律师应当围绕证据的真实性、合法性、关联性,就证据资格、证明力以及证明目的、证明标准、证明体系等发表质证意见。
对公诉人及其他诉讼参与人发表的不同的质证意见,辩护律师可以进行辩论。
第九十六条 辩护律师认为可能存在以非法方法收集证据情形的,应当申请排除非法证据。
辩护律师申请排除非法证据的,可以在开庭审理前提出;在庭审期间发现相关线索或者材料的,可以在开庭审理过程中提出。
被告人申请排除非法证据的,辩护律师应当向被告人了解涉嫌非法取证的人员、时间、地点、方式、内容等相关线索或者材料。
申请排除非法证据的,可以申请法庭通知侦查人员出庭说明情况,调取、播放侦查讯问录音、录像以及调取其他相关证据。
第九十七条 对证人证言,应当重点从以下方面进行质证:
(一)证人证言与待证事实的关系;
(二)证人与案件当事人、案件处理结果有无利害关系;
(三)证人证言之间以及与其他证据之间能否相互印证,有无矛盾;
(四)证人证言内容是否为证人直接感知;
(五)证人感知案件事实时的环境、条件和精神状态;
(六)证人的感知力、记忆力和表达力;
(七)证人作证是否受到外界的干扰或影响;
(八)证人的年龄以及生理上、精神上是否有缺陷;
(九)证人证言是否前后矛盾;
(十)证人证言是否以暴力、威胁等非法方法收集;
(十一)证人证言的取得程序、方式是否符合法律及有关规定;
(十二)证人不能出庭作证的原因及对本案的影响;
(十三)需要质证的其他情形。
第九十八条 公诉人提出在案证据材料中证人名单以外的证人出庭作证的,辩护律师有权要求法庭延期审理。
对于当事人、辩护律师、公诉人有异议且对定罪量刑有重大影响的证人证言,辩护律师可以申请法庭通知证人出庭作证。
第九十九条 对被害人陈述的质证,适用对证人证言质证的有关规范。
第一百条 对被告人供述和辩解,应当重点从以下方面质证:
(一)讯问的时间、地点和讯问人的身份等是否符合法律、司法解释及有关规定;
(二)讯问笔录的制作、修改是否符合法律、司法解释及有关规定;
(三)被告人的供述有无以刑讯逼供等非法手段获取的情形;
(四)被告人的所有供述和辩解是否均已随案移送,供述是否前后一致;
(五)被告人的供述和辩解是否符合常理,有无矛盾;
(六)被告人的供述和辩解与同案被告人的供述和辩解以及其他证据能否相互印证,有无矛盾;
(七)有同步录音录像资料的,可以结合相关录音录像资料进行质证;
(八)需要质证的其他情形。
第一百零一条 辩护律师对鉴定意见有异议,且该鉴定意见对被告人定罪量刑有影响的,可以申请人民法院通知鉴定人出庭作证。
对鉴定意见,应当重点从以下方面质证:
(一)鉴定人与案件有无利害关系;
(二)鉴定人与被告人、被害人有无利害关系;
(三)鉴定机构和鉴定人有无合法资质;
(四)鉴定程序、过程、方法是否符合法律、法规的规定以及专业规范要求;
(五)检材的来源、取得、保管、送检是否符合法律及有关规定;
(六)鉴定意见是否明确,形式要件是否完备;
(七)鉴定意见与案件待证事实有无关联;
(八)鉴定意见与其他证据之间有无矛盾;
(九)需要质证的其他情形。
第一百零二条 辩护律师可以向法庭申请有专门知识的人出庭协助质证,对鉴定意见提出意见。
第一百零三条 对物证,应当重点从以下方面质证:
(一)物证是否为原物;
(二)物证与待证事实的关系;
(三)物证与其他证据之间能否相互印证,有无矛盾;
(四)物证的来源、收集程序、方式是否合法;
(五)物证是否受到破坏或者改变;
(六)物证收集是否完整全面;
(七)物证的照片、录像、复制品是否能反映原物的外形和特征;
(八)勘验、检查、搜查、扣押的物证是否附有相关笔录清单,是否经侦查人员、持有人、见证人签名,物品的名称、特征、数量、质量等是否注明清楚;
(九)需要质证的其他情形。
第一百零四条 对于书证,应当重点从以下方面质证:
(一)书证是否为原件;
(二)书证是否有更改或更改的迹象;
(三)书证与待证事实的关系;
(四)书证与其他证据之间能否相互印证,有无矛盾;
(五)书证的副本、复制件是否与原件核对无误,或经鉴定为真实或者以其他方式确定为真实;
(六)书证的来源、收集程序、方式是否合法;
(七)书证是否受到破坏或者改变;
(八)与案件事实有关联的书证是否全部收集;
(九)勘验、检查、搜查提取的书证是否附有相关笔录,是否经侦查人员、持有人、见证人签名;
(十)需要质证的其他情形。
第一百零五条 对勘验、检查笔录,应当重点从以下方面质证:
(一)勘验、检查是否依法进行,笔录的制作是否符合法律及有关规定的要求;
(二)勘验、检查笔录的内容是否全面、详细、准确、规范;
(三)固定证据的形式、方法是否科学、规范;
(四)补充勘验、检查是否说明理由,前后有无矛盾;
(五)勘验、检查笔录中记载的情况与其他证据能否印证,有无矛盾;
(六)勘验、检查笔录是否经勘验、检查人员和见证人签名或盖章;
(七)需要质证的其他情形。
第一百零六条 对辨认笔录,应当重点从以下方面质证:
(一)辨认是否在侦查人员主持下进行;
(二)辨认人有无在辨认前见到辨认对象或详细询问辨认对象的具体特征;
(三)辨认活动是否单独进行;
(四)辨认对象或对象数量是否符合规定;
(五)有无给辨认人暗示或指认的情形;
(六)有无制作规范的辨认笔录;
(七)需要质证的其他情形。第一百零七条 对侦查实验笔录,应当重点从以下方面质证:
(一)实验的过程、方法、笔录的制作是否符合有关规定;
(二)侦查实验的条件与事件发生时的条件有无明显差异;
(三)是否存在影响实验科学结论的其他情形。
第一百零八条 对视听资料,应当重点从以下方面质证:
(一)视听资料的形成及时间、地点和周围的环境;
(二)视听资料的来源及提取过程是否合法,制作过程中当事人有无受到威胁、引诱等违反法律及有关规定的情形;
(三)是否为原件,制作人、原视听资料持有人是否签字或盖章;
(四)内容和制作过程是否真实、完整,有无伪造、变造、剪辑、增减等;
(五)内容与待证事实的关系;
(六)播放视听资料的设备是否影响播放效果等;
(七)视听资料为复制件的,是否附有无法调取原件的原因、复制件制作过程和原件存放地点的说明;
(八)需要质证的其他情形。
第一百零九条 对电子证据,应当重点从以下方面质证:
(一)原始存储介质是否随案移送;
(二)制作、储存、传递、获得、收集、出示等程序和环节是否符合技术规范、是否合法;
(三)内容是否真实、有无变造、伪造、删除、修改、增减等情形;
(四)电子证据与案件事实有无关联;
(五)与案件事实有关联的电子数据是否全面依法收集;
(六)需要质证的其他情形。
第一百一十条 对勘验、检查笔录、辨认笔录、侦查实验笔录、视听资料及电子证据有疑问的,辩护律师可以申请人民法院通知勘验、检查等相关人员出庭作证。
第一百一十一条 公诉人出示庭前未提交证据的,辩护律师可以申请法庭休庭或延期审理。
第一百一十二条 法庭进行庭外调查并通知控辩双方到场的,辩护律师应当到场。
第一百一十三条 在公诉人举证完毕后,辩护律师有权向法庭举证,也可以申请法庭通知证人出庭作证。辩护律师向法庭出示的证据,可以是自行依法收集的证据,也可以是检察机关向法院移送但没有在法庭上出示的证据。
第一百一十四条 辩护律师举证时,应当向法庭说明证据的名称、内容、来源以及拟证明的事实。非言词证据应当出示原件、原物,不能出示原件、原物的应当说明理由。
第三节 参加法庭辩论
第一百一十五条 辩护律师应当根据法庭对案件事实调查的情况,针对公诉人及其他诉讼参与人发表的辩论意见,结合案件争议焦点事实、证据、程序及法律适用问题,充分发表辩论意见。
第一百一十六条 辩护律师对于起诉书指控犯罪持有异议,提出无罪辩护或者依法不应当追究刑事责任的辩护,可以从以下方面发表辩论意见:
(一)被告人没有犯罪事实的意见;
(二)指控的事实不清,证据不足的意见;
(三)指控被告人的行为依法不构成犯罪的意见;
(四)被告人未达到法定刑事责任年龄的意见;
(五)被告人属于依法不负刑事责任的精神病人的意见;
(六)具有《刑事诉讼法》第十五条规定的情形,不应当追究刑事责任的意见:情节显著轻微、危害不大,不认为是犯罪的;犯罪已过追诉时效期限的;经特赦令免除刑罚的;依照刑法告诉才处理的犯罪,没有告诉或者撤回告诉的;犯罪嫌疑人、被告人死亡的;其他法律规定免予追究刑事责任的。
第一百一十七条 辩护律师对于起诉书指控的罪名不持异议,可以从量刑方面发表辩论意见,包括针对检察机关提出的量刑建议及其理由发表意见。
第一百一十八条 辩护律师做无罪辩护的案件,法庭辩论时,辩护律师可以先就定罪问题发表辩论意见,然后就量刑问题发表意见。
第一百一十九条 辩护律师认为起诉书指控的犯罪罪名不成立,但指控的犯罪事实构成其他处罚较轻的罪名,在事先征得被告人同意的情况下,可以提出改变罪名的辩护意见。
第一百二十条 辩护律师认为案件诉讼程序存在违法情形对定罪量刑有影响或具有依法应当排除的非法证据,可以在法庭辩论时发表意见。
第一百二十一条 辩护律师发表辩护意见所依据的证据、引用的法律要清楚、准确。
第一百二十二条 辩护律师的辩护意见应当观点明确,重点突出,论据充分,论证有力,逻辑严谨,用词准确,语言简洁。
第一百二十三条 辩护律师在与公诉人相互辩论中,重点针对控诉方的新问题、新观点,结合案件争议焦点发表意见。
第一百二十四条 一审宣判前,辩护律师发现有新的或遗漏的事实、证据需要查证的,可以申请恢复法庭调查。
第一百二十五条 在法庭审理过程中,被告人当庭拒绝辩护或提出更换律师的,辩护律师应当建议休庭,与当事人协商妥善处理。
在法庭审理过程中,出现本规范第十二条第二款事由的,辩护律师可以请求法庭休庭,与当事人协商妥善处理。
第四节 庭后工作
第一百二十六条 休庭后,辩护律师应当就当庭出示、宣读的证据及时与法庭办理交接手续;及时阅读庭审笔录,认为记录有遗漏或差错的,应当要求书记员补充或者改正,确认无误后签名。
第一百二十七条 休庭后,辩护律师应当尽快整理书面辩护意见,提交法庭。
第一百二十八条 人民法院宣告判决后,辩护律师应当及时收取判决书。
在上诉期间,一审辩护律师、拟担任二审辩护人的律师可以会见被告人,听取其对判决书的意见及是否上诉的意见并提出建议。
第五章 公诉二审案件的辩护工作
第一百二十九条 一审辩护律师在上诉期内受被告人、被告人的法定代理人的委托担任二审辩护人的,应当协助被告人提出上诉,包括协助确定上诉的请求和理由,代写上诉状等。
一审辩护律师经被告人同意,在法定上诉期内可以提出上诉。
受委托担任二审辩护人的律师,应当及时与二审人民法院取得联系,提交委托手续,及时参与二审诉讼活动。
第一百三十条 二审程序启动后,辩护律师应当及时到法院查阅案卷材料,会见上诉人、原审被告人,必要时调查收集相关证据材料。
第一百三十一条 经过阅卷、会见上诉人、调查收集相关证据材料,二审案件具有下列情形之一的,辩护律师应当以书面形式向人民法院提出开庭审理的意见并说明具体理由:
(一)上诉人、上诉人的法定代理人对一审认定的事实、证据提出异议,可能影响定罪量刑的;
(二)辩护律师认为一审认定的事实、证据存在错误,可能影响定罪量刑的;
(三)人民检察院或者上诉人及其辩护律师提交新证据的;
(四)其他应当开庭审理的情形。
第一百三十二条 人民法院决定开庭审理的二审案件,包括一般上诉案件,被告人被判处死刑的上诉案件,人民检察院抗诉的案件以及其他法院决定开庭的案件,辩护律师应当在开庭前认真做好相关准备工作。
第一百三十三条 辩护律师出席二审案件开庭审理活动,应当根据引起二审程序的诉由确定辩护思路和重点,展开辩护:
(一)对上诉案件,应当重点围绕上诉所涉及的事实、证据及法律适用问题展开辩护活动,请求二审人民法院撤销原判,进行改判;对于事实不清、证据不足的,可以请求二审人民法院发回原审法院重新审判;已经发回重审过一次的案件应当直接要求人民法院按疑罪从无原则宣告被告人无罪;
(二)对抗诉案件,应当根据抗诉对原审被告人产生的影响确定辩护思路和意见。对不利原审被告人的抗诉,应当维护原审判决,请求二审人民法院驳回抗诉,维持原判;对有利原审被告人的抗诉,应当支持抗诉,以期二审人民法院撤销原判,作出对被告人有利的改判;
(三)对既有上诉又有抗诉的案件,应当重点围绕上诉请求和理由展开辩护活动,同时兼顾抗诉请求和理由,分别不同情况,支持有利上诉人、原审被告人的抗诉,反对不利上诉人、原审被告人的抗诉。
第一百三十四条 人民法院决定不开庭审理的二审案件,辩护律师应当及时向人民法院提交书面辩护意见。必要时可以提出向办案法官当面陈述辩护意见的要求。
第一百三十五条 在二审程序中,辩护律师发现一审人民法院的审理存在下列违反法定诉讼程序的情形之一,并且经上诉人、原审被告人同意,可以向二审人民法院提出撤销原判,发回重审的意见:
(一)违反《刑事诉讼法》有关公开审判的规定的;
(二)违反回避制度的;
(三)剥夺或限制当事人的法定诉讼权利,可能影响公正审判的;
(四)审判组织的组成不合法的;
(五)其他违反法定诉讼程序,可能影响公正审判的。
被告人不同意发回重审的,辩护律师可以发表辩护意见。
第六章 公诉案件的诉讼代理工作
第一百三十六条 律师可以接受公诉案件被害人、已死亡被害人的近亲属、无行为能力或限制行为能力被害人的法定代理人的委托,担任刑事案件的诉讼代理人。
律师可以担任刑事附带民事诉讼案件原告人或被告人的诉讼代理人。
第一百三十七条 律师接受委托后,应当向委托人提供法律咨询和其他法律帮助,及时与承办法院取得联系、提交委托手续。
第一百三十八条 公诉案件被害人的代理律师收到出庭通知距开庭时间不满三日的,可以要求人民法院更改开庭日期;如在法定期间内收到出庭通知的,应当按时出庭;如因正当理由不能出庭,可以要求人民法院更改开庭日期。
人民法院已决定开庭而不通知被害人及其代理律师出庭的,代理律师可以要求人民法院依法通知,保证被害人及其代理律师出庭参加庭审的权利。
第一百三十九条 代理律师可以在开庭前向人民法院了解案件是否公开审理。如果案件涉及被害人隐私、商业秘密的,应当要求人民法院不公开审理。
第一百四十条 代理律师应当告知被害人有权对合议庭组成人员、书记员、公诉人、鉴定人和翻译人员申请回避,并协助被害人行使权利。
第一百四十一条 在法庭审理过程中,代理律师应当依法指导、协助或代理委托人行使以下诉讼权利:
(一)申请召集、参加庭前会议;
(二)陈述案件事实;
(三)出示、宣读有关证据;
(四)请求法庭通知未到庭证人、鉴定人和勘验检查笔录制作人出庭作证;
(五)经审判长许可,向被告人、证人、鉴定人、勘验检查笔录制作人发问;
(六)对被告人及其辩护律师向被害人提出的威胁性、诱导性、有损人格或与本案无关的发问提出异议;
(七)对各项证据发表质证意见;
(八)发表辩论意见;
(九)申请通知新的证人到庭、调取新的证据、申请重新鉴定或者勘验;
(十)申请法庭通知有专门知识的人出庭,就鉴定人作出的鉴定意见提出意见;
(十一)必要时,请求法庭延期审理;
(十二)申请人民法院对以非法方法收集的证据依法予以排除等。
第一百四十二条 在法庭审理中,代理律师可以与被告人及其辩护律师展开辩论。代理律师意见与公诉人意见不一致的,代理律师应当从维护被害人的合法权益出发,独立发表代理意见。
第一百四十三条 代理律师认为被害人或代理律师的诉讼权利受到侵犯的,可以依据《刑事诉讼法》相关规定,向人民检察院提出申诉或者控告。
第一百四十四条 代理律师应当告知当事人核对庭审笔录,补充遗漏或修改差错,确认无误后签名。
代理律师应当就当庭出示、宣读的证据及时与法庭办理交接手续;及时阅读庭审笔录,认为记录有遗漏或差错的,可以请求补充或者改正,确认无误后应当签名。
第一百四十五条 人民法院宣告判决后,代理律师应当及时收取判决书。
被害人及其法定代理人不服一审判决的,代理律师可以协助或代理其在收到判决书后五日内,请求人民检察院抗诉。
第一百四十六条 公诉案件进入二审程序后,律师的代理工作参照本规范一审相关规定进行。
第七章 自诉案件的代理和辩护工作
第一节 自诉案件的代理工作
第一百四十七条 律师可以接受自诉人及其法定代理人的委托,担任其诉讼代理人。接受委托前,律师应当审查案件是否符合法定自诉案件范围和立案条件。
第一百四十八条 代理律师应当帮助自诉人分析案情,确定被告人和管辖法院,调查、了解有关事实和证据,代写刑事自诉状。自诉状应当包括以下内容:
(一)自诉人和被告人的姓名、年龄、民族、籍贯、出生地、文化程度、职业、工作单位、住址等自然情况;
(二)被告人的犯罪事实,包括时间、地点、手段、危害后果等;
(三)被告人行为所触犯的罪名;
(四)具体的诉讼请求;
(五)致送人民法院的名称和具状时间;
(六)证人的姓名、住址;
(七)证据的名称、件数、来源等。
被告人是两人以上的,应当按被告人的人数提供自诉状的副本。
第一百四十九条 自诉人同时要求民事赔偿的,代理律师可以协助其制作刑事附带民事起诉状,写明被告人犯罪行为所造成的损害、具体赔偿请求及计算依据。
第一百五十条 律师代理提起自诉时,应当准备下列材料和文件:
(一)自诉人身份证明文件;
(二)刑事自诉状;
(三)证据材料及目录;
(四)委托书;
(五)律师事务所证明;
(六)律师执业证书等。
同时提起刑事附带民事诉讼的,应当提交刑事附带民事起诉状。
第一百五十一条 人民法院对自诉案件进行审查后,要求自诉人补充证据或撤回自诉的,代理律师应当协助自诉人作好补充证据工作或与自诉人协商是否撤回自诉。
对于有共同侵害人,但自诉人只对部分侵害人起诉的,以及有共同被害人,只有部分自诉人提起诉讼的,应当向自诉人提供法律咨询、解释法律规定,告知法律风险及后果。
第一百五十二条 对于人民法院作出的不予受理或者驳回起诉的裁定不服的,协助自诉人提起上诉。
第一百五十三条 人民法院决定开庭前,代理律师应当作好开庭前准备工作。对于无法取得的证据,可以申请人民法院依法调查取证。
第一百五十四条 刑事自诉案件,被告人提起反诉的,代理律师可以接受反诉被告人的委托,可以同时担任其辩护律师。
第一百五十五条 代理律师应当向自诉人告知有关自诉案件开庭的法律规定,避免因自诉人拒不到庭或擅自中途退庭导致人民法院按自动撤诉处理的法律后果。自诉人不到庭的,代理律师仍应按时出庭履行职责。
第一百五十六条 自诉案件开庭审理时,代理律师应当协助自诉人充分行使控诉职能,运用证据证明自诉人的指控成立。
第一百五十七条 自诉案件依法可以适用简易程序的,代理律师可以代理自诉人要求人民法院适用简易程序。自诉案件依法不应当适用简易程序的,代理律师可以代理自诉人对于法院适用简易程序的决定提出异议。
第一百五十八条 自诉案件法庭辩论结束后,代理律师可以根据委托人授权参加法庭调解。
第一百五十九条 代理律师应当协助自诉人在法院宣告判决前决定是否与被告人和解或者撤回自诉。
第二节 自诉案件的辩护工作
第一百六十条 律师可以接受自诉案件被告人及其法定代理人或者近亲属的委托担任被告人的辩护律师。
第一百六十一条 担任自诉案件被告人的辩护律师,应当适用公诉案件辩护律师的工作规范,并注意以下事项:
(一)自诉案件被告人有权提起反诉;
(二)自诉人经两次合法传唤无正当理由不到庭或者未经法庭许可中途退庭的,按撤诉处理;
(三)自诉案件可以调解;
(四)自诉人可以同被告人自行和解,或者撤回自诉。
第一百六十二条 对于被羁押的自诉案件被告人,辩护律师应当会见,并为其申请变更强制措施。
第八章 刑事附带民事诉讼的代理工作
第一节 刑事附带民事诉讼原告人的代理工作
第一百六十三条 律师可以接受符合法定条件的刑事附带民事诉讼原告人的委托,在一审、二审程序中,担任刑事附带民事诉讼的诉讼代理人参与附带民事部分的审判活动。在办理委托手续时应当明确代理权限。
第一百六十四条 律师接受委托时,应当审查下列可以作为附带民事诉讼审理的事项是否存在:
(一)作为刑事附带民事诉讼前提的刑事诉讼是否存在;
(二)刑事附带民事诉讼的被告人是否符合法定条件;
(三)被害人的物质损失是否与被告人的行为存在因果关系;
(四)刑事附带民事诉讼提起的时间是否在刑事案件立案之后第一审判决宣告之前;
(五)是否符合法定的刑事附带民事诉讼的范围。
第一百六十五条 律师接受委托后,应当代理委托人撰写附带民事起诉状,内容包括:
(一)刑事附带民事诉讼原告人、被告人的基本情况;
(二)具体诉讼请求;
(三)事实和理由;
(四)致送人民法院的名称和具状时间;
(五)相关的证据材料等。
第一百六十六条 对人民法院决定不予立案的刑事附带民事诉讼,可以建议委托人另行提起民事诉讼,要求办案机关追缴或采取其他救济措施。
第一百六十七条 代理律师根据案件情况,可以自行或协助委托人依法收集证据,展开调查,申请鉴定。
第一百六十八条 在提起刑事附带民事诉讼时,代理律师可以建议或协助委托人申请人民法院对被告人的财产采取查封、扣押或冻结等保全措施。
第一百六十九条 律师担任刑事附带民事诉讼当事人的诉讼代理人,应当告知委托人可能导致按自动撤诉处理的下列法定事项:
(一)刑事附带民事诉讼原告人经人民法院两次传唤无正当理由拒不到庭的;
(二)刑事附带民事诉讼原告人未经法庭许可中途退庭的。
第一百七十条 代理律师在庭审过程中,可以根据案件情况从事下列工作:
(一)经委托人授权可以对本案合议庭组成人员、书记员、公诉人、鉴定人和翻译人员提出回避申请;
(二)陈述案件事实;
(三)出示、宣读本方证据;
(四)申请法庭通知本方证人出庭作证;
(五)经审判长许可对被告人、证人、鉴定人发问;
(六)对刑事附带民事诉讼被告方的证据提出质证意见;
(七)对刑事附带民事诉讼被告方的不当发问提出异议;
(八)发表代理意见;
(九)经委托人授权,可以与被告方和解等。
第一百七十一条 委托人参加诉讼的,代理律师应当指导委托人参加调解,准备调解方案。
第一百七十二条 原告人对于一审判决、裁定中刑事附带民事诉讼部分不服的,代理律师应当根据委托协助其提起上诉。
第二节 刑事附带民事诉讼被告人的代理工作
第一百七十三条 律师可以接受刑事附带民事诉讼的被告人及其法定代理人或者近亲属的委托,在一审、二审程序中,担任诉讼代理人。在办理委托手续时应当明确代理权限。
刑事附带民事诉讼被告人是法人或其他组织的,代理律师除向法庭出示律师执业证书,提交律师事务所证明、委托书外,还需提交法定代表人身份证明等单位负责人身份证明、营业执照等证明单位存续的文书复印件。
第一百七十四条 刑事诉讼被告人的辩护律师可以接受委托,同时担任刑事附带民事诉讼被告人的诉讼代理人,但应当另行办理委托手续。
第一百七十五条 代理律师根据案件情况,可以进行调查取证、申请鉴定;应当撰写答辩状,参加庭审,举证质证,进行辩论,发表代理意见;经被告人同意,提出反诉以及与对方和解。
第一百七十六条 刑事附带民事诉讼被告人对于一审判决刑事附带民事诉讼部分不服的,代理律师根据委托可以协助其提起上诉。
第九章 简易程序中的辩护工作
第一百七十七条 律师可以接受当事人、近亲属或其法定代理人的委托,担任辩护人,参与人民法院适用简易程序审理的案件。
第一百七十八条 辩护律师应当及时向被告人释明关于适用简易程序的法律规定及法律后果。
第一百七十九条 辩护律师应当依据《刑事诉讼法》第二百零八条的规定,审查适用简易程序是否符合法律规定。认为不应当适用简易程序的,应当及时提出异议,请求人民法院依法适用普通程序。
第一百八十条 辩护律师办理适用简易程序审理的案件,在审判期间发现以下情形时,应当建议法庭转为普通程序审理:
(一)被告人对适用简易程序有异议的;
(二)被告人的行为可能不构成犯罪的;
(三)案件事实不清、证据不足的;
(四)被告人可能不负刑事责任的;
(五)被告人是盲、聋、哑人,或者是尚未完全丧失辨认或者控制自己行为能力的精神病人的;
(六)被告人当庭对起诉书指控的犯罪事实予以否认的;
(七)共同犯罪案件中部分被告人不认罪的;
(八)有重大社会影响的;
(九)其他不应当适用简易程序的。
第一百八十一条 适用简易程序审理的公诉案件,辩护律师可以对有异议的证据进行质证;经审判人员许可,辩护律师可以同公诉人、诉讼代理人互相辩论。
第十章 认罪认罚从宽制度中的辩护工作
第一百八十二条 适用刑事速裁程序的案件,辩护律师应当在接受委托或指派之日起三个工作日内会见犯罪嫌疑人、被告人;审查起诉、审判期间,辩护律师应当在接受委托或指派之日起三个工作日内完成阅卷。
第一百八十三条 辩护律师认为案件符合刑事速裁适用条件时,经犯罪嫌疑人同意,可以主动建议人民检察院按刑事速裁程序办理。
第一百八十四条 辩护律师在会见犯罪嫌疑人、被告人时,应当向犯罪嫌疑人、被告人详细解释刑事速裁程序的内容和要求,告知选择刑事速裁程序对其诉讼权利及实体权益带来的后果,包括承认指控的犯罪事实、同意人民检察院的量刑建议、签署具结书、起诉书简化、由审判员一人独任审判、开庭时不进行法庭调查和法庭辩论、审理期限及送达期限等缩短、开庭时被告人有最后陈述的权利等。
辩护律师应当全面了解犯罪嫌疑人、被告人的意愿,确保其真实、自愿认罪。
第一百八十五条 犯罪嫌疑人、被告人自愿认罪,同意适用刑事速裁程序,且辩护律师经全面审查后也同意适用刑事速裁程序时,辩护律师则不再做无罪辩护。
辩护律师认为犯罪嫌疑人、被告人无罪或犯罪嫌疑人、被告人认罪是因受威胁、引诱、欺骗或刑讯逼供等非法方式形成时,应当对刑事速裁程序提出异议,提交书面意见和相关的证据材料。
第一百八十六条 辩护律师发现案件有不宜适用速裁程序情形的,应当及时向办案机关提出,要求变更程序。
第一百八十七条 辩护律师办理适用刑事速裁程序案件时,应当积极为犯罪嫌疑人、被告人申请取保候审、监视居住,参与犯罪嫌疑人签署具结书的过程,参与同被害人及其亲属的和解过程。
第一百八十八条 在审查起诉期间,辩护律师在与犯罪嫌疑人、被告人充分沟通后,经犯罪嫌疑人、被告人同意,可以向检察机关提出量刑意见。
在审判阶段,辩护律师可以主要围绕量刑问题发表辩护意见。
第一百八十九条 辩护律师应当向犯罪嫌疑人、被告人具体介绍认罪认罚从宽制度,重点包括以下内容:
(一)适用认罪认罚从宽制度犯罪嫌疑人、被告人必须自愿认罪,同意被指控的犯罪事实和量刑建议,签署具结书;
(二)认罪认罚从宽制度适用于刑事速裁程序、简易程序及普通程序;
(三)犯罪嫌疑人、被告人有程序选择权及选择不同程序相应的法律权利及后果;
(四)犯罪嫌疑人、被告人依法享有辩护权和其他诉讼权利,有权获得有效法律帮助;
(五)犯罪嫌疑人自愿如实供述涉嫌犯罪的事实,有重大立功或者案件涉及国家重大利益的,经层报公安部提请最高人民检察院批准,侦查机关可以撤销案件;在审查起诉期间,报经最高人民检察院批准,人民检察院可以作出不起诉决定;
(六)法律规定不适用认罪认罚从宽制度的情形。
第一百九十条 适用认罪认罚从宽制度的案件,辩护律师应当全面阅卷,了解案情,认真审核犯罪嫌疑人、被告人被指控的事实是否构成犯罪以及犯罪嫌疑人、被告人认罪认罚是否出于自愿,有无受到暴力、威胁、引诱等非法取证等情况,及时为犯罪嫌疑人、被告人提供法律咨询和建议。
第一百九十一条 在侦查过程中,辩护律师可以与侦查机关商讨犯罪嫌疑人认罪认罚问题。犯罪嫌疑人自愿认罪认罚的,辩护律师应当及时告知侦查机关。辩护律师应当提示侦查机关在移送审查起诉意见书中写明犯罪嫌疑人自愿认罪认罚的情况。
第一百九十二条 在审查起诉过程中,辩护律师应当积极参与犯罪嫌疑人与检察机关的认罪认罚协商、诉讼程序的选择、量刑建议以及具结书的签署等活动,提示检察机关在起诉书中写明被告人认罪认罚的情况、量刑建议,并移送具结书等相关材料。
第一百九十三条 在审判期间,辩护律师应当重点开展以下辩护工作:
(一)核实被告人认罪认罚的自愿性和认罪认罚具结书的合法性,并向人民法院提出意见;
(二)审核案件是否依法应当适用速裁程序或简易程序,并提出意见;对于不应当适用速裁程序或简易程序审理的,应及时向人民法院提出变更程序;
(三)向人民法院提出量刑建议或者对人民检察院的量刑建议发表同意或不同意的意见,最大限度地为被告人争取减轻、从轻处罚,包括主刑和附加刑;
(四)参加二审辩护工作。
第一百九十四条 在办理认罪认罚案件中,辩护律师如发现存在刑讯逼供、暴力取证或者徇私枉法等情况的,应当及时告知办案机关,终止认罪认罚程序。
第一百九十五条 在认罪认罚案件中,辩护律师应当特别重视关于强制措施的辩护工作。在侦查期间、审查起诉期间、审判期间,均应当积极提出犯罪嫌疑人、被告人没有社会危险性,应当准予取保候审或者监视居住的意见。
第一百九十六条 在办理认罪认罚从宽制度的案件中,辩护律师应当积极建议和参与同被害人及其家属的和解协商,争取被害人方面的谅解。
第一百九十七条 在办理认罪认罚从宽制度的案件中,辩护律师应当关注犯罪嫌疑人、被告人财产被查封、扣押、冻结的情况。对于查封、扣押、冻结措施不当的,应当及时向办案机关提出,要求纠正。
第一百九十八条 犯罪嫌疑人、被告人认罪认罚后又表示反悔的,辩护律师应当及时了解情况并告知办案机关。
第十一章 死刑复核案件的辩护工作
第一百九十九条 律师可以接受案件当事人及其近亲属的委托、法律援助机构的指派,担任死刑立即执行案件和死刑缓期执行案件的被告人的辩护人。
第二百条 辩护律师办理死刑复核案件,可以约见被告人的近亲属及其他人了解案件情况,可以要求被告人的近亲属提供相关的案件材料,可以到人民法院复制案卷材料,也可以向原承办律师请求提供案卷材料等,案件原承办律师应当给予工作上的便利和必要的协助。
第二百零一条 辩护律师办理死刑复核案件,应当按照下列情形分别开展工作:
(一)中级人民法院判处死刑缓期执行的第一审案件,被告人未上诉、人民检察院未抗诉的,辩护律师应当在上诉、抗诉期满后,高级人民法院核准期间内,向高级人民法院提交委托手续和书面辩护意见;
(二)中级人民法院判处死刑立即执行的第一审案件,被告人未上诉、人民检察院未抗诉的,辩护律师应当在上诉、抗诉期满后,高级人民法院复核期间内,向高级人民法院提交委托手续和书面辩护意见。高级人民法院同意判处死刑立即执行的,辩护律师应当在其作出裁定后,最高人民法院复核期间内,向最高人民法院提交委托手续和书面辩护意见;
(三)中级人民法院判处死刑立即执行的第一审案件,被告人上诉或者人民检察院抗诉,高级人民法院裁定维持的,辩护律师应当在收到裁定后、最高人民法院复核期间内,向最高人民法院提交委托手续和书面辩护意见;
(四)高级人民法院判处死刑立即执行的第一审案件,被告人未上诉、人民检察院未抗诉的,辩护律师应当在上诉、抗诉期满后向最高人民法院提交委托手续和书面辩护意见。
第二百零二条 辩护律师办理死刑复核案件,应当认真查阅案卷材料,重点审查以下内容并提出相应的辩护意见:
(一)被告人涉嫌犯罪时的年龄、被告人有无刑事责任能力、审判时是否系怀孕的妇女、审判时是否年满七十五周岁;
(二)原判认定的事实是否清楚,证据是否确实、充分,是否已经排除合理怀疑;
(三)犯罪情节、后果及危害程度;
(四)原判适用法律是否正确,是否必须判处死刑立即执行;
(五)有无法定、酌定从轻或者减轻处罚的情节,包括自首、立功、被害人有无过错、是否赔偿被害人、被害人是否表示谅解等;
(六)诉讼程序是否合法;
(七)其他应当审查的情况。
第二百零三条 在死刑复核期间,辩护律师除应当向合议庭提交书面辩护意见外,还可以依法约见合议庭成员当面陈述辩护意见。
第二百零四条 在死刑复核期间,辩护律师会见被告人时,除与被告人核实相关事实、证据外,还应当告知其如有检举、揭发重大案件等立功表现的,可以从轻或减轻处罚;辩护律师知悉被告人有检举、揭发的情形,应当及时形成书面材料,报请原审人民法院或复核人民法院调查核实。
第二百零五条 在死刑复核期间,辩护律师发现新的或者遗漏可能导致无罪、罪轻、从轻、减轻、免除处罚的事实或证据,应当及时形成书面材料,连同该证据向原审人民法院或复核人民法院提供并请求调查核实。
第十二章 未成年人案件的辩护和代理工作
第二百零六条 律师可以接受未成年当事人及其法定代理人、近亲属的委托或接受法律援助机构的指派,担任未成年人的辩护律师。
第二百零七条 辩护律师办理未成年人案件,应当充分注意未成年人的身心特点及应当与成年人分别关押、分别管理、分别教育等依法享有的特殊权利。
第二百零八条 辩护律师应当对涉案未成年人的资料予以保密,不得以任何方式公开或者传播,包括涉案未成年人的姓名、住所、照片、图像及可能推断出该未成年人身份的其他资料等。
第二百零九条 律师担任未成年人的辩护人,应当重点审查以下内容并提出相应的辩护意见:
(一)未成年人实施被指控的犯罪行为时是否已满十四周岁、十六周岁、十八周岁;
(二)讯问和开庭时,是否通知未成年人的法定代理人到场;法定代理人因无法通知或其他情况不能到场的,是否有合适成年人到场;
(三)讯问女性未成年人,是否有女性工作人员在场;
(四)是否具备不逮捕条件,包括罪行较轻,具备有效监护条件或者社会帮教措施,没有社会危险性或者社会危险性较小,不逮捕不致妨害诉讼正常进行;
(五)人民法院决定适用简易程序审理的,是否征求了未成年被告人及其法定代理人和辩护律师的意见;
(六)在法庭上,是否存在未成年被告人人身危险性不大,不可能妨碍庭审活动而被使用械具的情况;
(七)法庭审理过程中,是否有对未成年被告人诱供、训斥、讽刺或者威胁等情形;
(八)被告人是否属于被指控的犯罪发生时不满十八周岁、人民法院立案时不满二十周岁等应当由少年法庭审理的情形等。
第二百一十条 辩护律师根据案件需要,可以对未成年人的性格特点、家庭情况、社会交往、成长经历、犯罪原因、犯罪前后的表现、监护教育等情况依法进行调查并制作调查报告提交办案机关。
第二百一十一条 未成年犯罪嫌疑人具备有效监护条件或者社会帮教措施,具有下列情形之一,不逮捕不致妨害诉讼正常进行的,辩护律师应当向人民检察院、人民法院提出不予批准逮捕或不予逮捕的意见:
(一)初次犯罪、过失犯罪的;
(二)犯罪预备、中止、未遂的;
(三)有自首或者立功表现的;
(四)犯罪后如实交代罪行,真诚悔罪,积极退赃,尽力减少和赔偿损失,被害人谅解的;
(五)不属于共同犯罪的主犯或者集团犯罪中的首要分子的;
(六)属于已满十四周岁不满十六周岁的未成年人或者系在校学生的;
(七)其他可以不批准逮捕的情形。
第二百一十二条 未成年人被逮捕后,辩护律师应当根据案件情况,依据《刑事诉讼法》第九十三条的规定,及时向人民检察院提出羁押必要性审查的申请。
第二百一十三条 辩护律师办理未成年人案件过程中,发现采取强制措施不当的,应当依据《刑事诉讼法》第九十四条的规定,及时向办案机关提出变更或撤销强制措施的申请。
第二百一十四条 在审查起诉期间,辩护律师可以向人民检察院提出辩护意见。
辩护律师认为未成年犯罪嫌疑人符合《刑事诉讼法》第二百七十一条第一款规定条件的,应当向人民检察院建议作出附条件不起诉的决定。
未成年人犯罪嫌疑人及其法定代理人对人民检察院决定附条件不起诉有异议的,辩护律师应当依据《刑事诉讼法》第二百七十一条第三款的规定,协助其及时提出异议。
附条件不起诉考验期满后,辩护律师应当申请人民检察院作出不起诉决定。
第二百一十五条 审查起诉期间,辩护律师认为未成年犯罪嫌疑人具有下列情形之一的,应当向检察机关提出不起诉的意见:
(一)未成年犯罪嫌疑人没有犯罪事实;
(二)未成年犯罪嫌疑人符合《刑事诉讼法》第十五条规定的情形之一;
(三)未成年犯罪嫌疑人犯罪情节轻微,依照刑法规定不需要判处刑罚或者免除刑罚的;
(四)经一次或二次补充侦查的未成年人犯罪案件,仍然证据不足,不符合起诉条件的。
第二百一十六条 辩护律师可以根据案件情况,向法庭提供有关未成年被告人能够获得监护、帮教以及对所居住社区无重大不良影响的书面材料,提出对未成年被告人判处管制、缓刑等量刑建议。
第二百一十七条 开庭前和休庭时,辩护律师可以建议法庭安排未成年被告人与其法定代理人或者《刑事诉讼法》第二百七十条第一款规定的其他成年亲属、代表会见。
第二百一十八条 符合《刑事诉讼法》第二百七十五条规定的案件,辩护律师应当要求司法机关对相关犯罪记录予以封存。辩护律师复制的档案也应当封存。
第二百一十九条 办理未成年人刑事案件,除本节特别规定的以外,适用本规范的有关规定。
第二百二十条 被害人是未成年人的刑事案件,适用本章的有关规定。
第十三章 当事人和解的公诉案件的辩护和代理工作
第二百二十一条 律师办理符合《刑事诉讼法》第二百七十七条规定的公诉案件,可以建议当事人自行和解或向人民法院提出和解申请。
第二百二十二条 律师可以参与促成双方当事人和解。双方当事人自行和解的,可以协助其制作书面文件提交办案机关审查,或者提请办案机关主持制作和解协议书。
第二百二十三条 律师应当告知当事人,公诉案件的和解可以作为从宽处理的依据。
双方当事人在侦查、审查起诉期间达成和解的,辩护律师及代理律师可以提请办案机关向下一诉讼程序办案机关出具从宽处理建议书。
对于犯罪情节轻微的,辩护律师可以提请人民检察院作出不起诉决定。
第二百二十四条 律师参与当事人和解的公诉案件,对和解协议中的赔偿损失内容,双方当事人要求保密的,不得以任何方式公开。
第十四章 违法所得没收程序中的代理工作
第二百二十五条 在犯罪嫌疑人、被告人逃匿、死亡案件违法所得的没收程序中,律师可以接受犯罪嫌疑人、被告人的近亲属或其他利害关系人的委托担任诉讼代理人。
第二百二十六条 律师接受犯罪嫌疑人、被告人的近亲属委托的,应当协助其收集、整理、提交与犯罪嫌疑人、被告人关系的证明材料。
律师接受利害关系人委托的,应当协助其收集、整理、提交没收的财产系其所有的证据材料。
委托人在公告期满后申请参加诉讼的,律师应当协助其说明合理原因。
第二百二十七条 律师接受委托后,应当重点审查以下内容并提出相应的代理意见:
(一)犯罪嫌疑人、被告人是否实施了贪污贿赂犯罪、恐怖活动犯罪等重大犯罪后逃匿且在通缉一年后不能到案;
(二)犯罪嫌疑人、被告人是否死亡;
(三)是否属于依法应当追缴的违法所得及其他涉案财产;
(四)是否符合法律关于管辖的规定;
(五)违法所得及其他涉案财产的种类、数量、所在地及相关证据材料;
(六)查封、扣押、冻结违法所得及其他涉案财产的清单和相关法律手续;
(七)委托人是否在六个月公告期内提出申请等。
第二百二十八条 律师接受利害关系人委托的,可以依照《刑事诉讼法》第二百八十一条第三款的规定,要求人民法院开庭审理;律师接受犯罪嫌疑人、被告人近亲属委托的,可以申请人民法院开庭审理。
第二百二十九条 律师参加申请没收违法所得案件的开庭审理,在法庭主持下,按照下列程序进行:
(一)在检察员宣读申请书后,发表意见;
(二)对检察员出示的有关证据,发表质证意见,并可以出示相关证据;
(三)法庭辩论期间,在检察员发言后,发表代理意见并进行辩论。
第二百三十条 对没收违法所得的裁定,律师可以接受犯罪嫌疑人、被告人的近亲属和其他利害关系人的委托,自收到裁定书之日起五日内提出上诉。
第十五章 强制医疗程序中的代理工作
第二百三十一条 强制医疗案件,律师可以接受被申请人、被告人及其法定代理人、近亲属的委托担任诉讼代理人或接受法律援助机构的指派担任诉讼代理人。
第二百三十二条 律师接受委托后,应当重点审查以下内容并提出相应的代理意见:
(一)被申请人或者被告人是否实施了暴力行为,是否危害公共安全或者严重危害公民人身安全;
(二)被申请人或者被告人是否属于经法定程序鉴定依法不负刑事责任的精神病人;
(三)被申请人或者被告人是否有继续危害社会的可能等。
第二百三十三条 律师参加强制医疗案件的开庭审理,在法庭主持下,按照下列程序进行:
(一)在检察员宣读申请书后,发表意见;
(二)对检察员出示的有关证据,发表质证意见,并可以出示相关证据;
(三)法庭辩论期间,在检察员发言后,发表代理意见并进行辩论。
第二百三十四条 被决定强制医疗的人、被害人及其法定代理人、近亲属对强制医疗决定不服的,律师可以接受其委托,自收到决定书之日起五日内向上一级人民法院申请复议。
第二百三十五条 律师可以接受被强制医疗的人及其近亲属的委托,协助其向决定强制医疗的人民法院提出申请解除强制医疗。
提出申请的,应当提交对被强制医疗的人的诊断评估报告或申请人民法院调取。必要时,可以申请人民法院委托鉴定机构对被强制医疗的人进行鉴定。
第十六章 申诉案件的代理工作
第二百三十六条 当事人及其法定代理人、近亲属对已经发生法律效力的判决、裁定不服的,律师可以接受委托代理其向人民法院或者人民检察院提出申诉。
第二百三十七条 律师认为申诉符合下列情形之一的,可以申请人民法院提起再审程序,也可以提请人民检察院抗诉:
(一)有新的证据证明原判决、裁定认定的事实确有错误,可能影响定罪量刑的;
(二)据以定罪量刑的证据不确实、不充分、依法应当排除的;
(三)证明案件事实的主要证据之间存在矛盾的;
(四)主要事实依据被依法变更或者撤销的;
(五)认定罪名错误的;
(六)量刑明显不当的;
(七)违反法律关于溯及力规定及其他适用法律错误的;
(八)违反法律规定的诉讼程序,可能影响公正裁判的;
(九)审判人员在审理该案件时有贪污受贿、徇私舞弊、枉法裁判行为的。
第二百三十八条 律师代理申诉案件,应当向原审终审人民法院提出申诉;
案件疑难、复杂、重大的,可以向终审人民法院的上一级人民法院提出申诉。
第二百三十九条 人民法院决定再审复查的,律师可以申请异地复查、查阅案卷、召开听证会,及时提出律师意见。
第二百四十条 律师办理再审案件,应当按照本规范相关程序的规定进行辩护或代理,但应当另行办理委托手续。
第十七章 权利救济与执业纪律
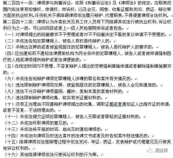
第一节 权利救济
第二节 执业纪律
第二百五十条 律师与办案机关及其工作人员接触交往,应当遵守法律及相关规定。
不得违反规定会见办案机关工作人员,向其行贿、许诺提供利益、介绍贿赂,指使、诱导当事人行贿,或者向其打探办案机关内部对案件的办理意见,承办其介绍的案件,利用与其的特殊关系,影响依法办理案件。
第二百五十一条 律师承办业务,应当引导当事人通过合法的途径、方式解决争议。
不得采取煽动、教唆和组织当事人或者其他人员到司法机关或者其他国家机关静坐、举牌、打横幅、喊口号、声援、围观等扰乱公共秩序、危害公共安全的非法手段,聚众滋事,制造影响,向有关部门施加压力。
第二百五十二条 律师应当依照法定程序履行职责,不得以下列不正当方式影响依法办理案件:
(一)未经当事人委托或者法律援助机构指派,以律师名义为当事人提供法律服务、介入案件,干扰依法办理案件;
(二)对本人或者其他律师正在办理的案件进行歪曲、有误导性的宣传和评论,恶意炒作案件;
(三)以串联组团、联署签名、发表公开信、组织网上聚集、声援等方式或者借个案研讨之名,制造舆论压力,攻击、诋毁司法机关和司法制度;
(四)违反规定披露、散布不公开审理案件的信息、材料,或者本人、其他律师在办案过程中获悉的有关案件重要信息、证据材料。
第二百五十三条 律师参与诉讼活动,应当遵守法庭纪律和相关规定,不得有下列妨碍、干扰诉讼活动正常进行的行为:
(一)无正当理由,拒不按照人民法院通知出庭参与诉讼,或者违反法庭规则,擅自退庭;
(二)聚众哄闹、冲击法庭,侮辱、诽谤、威胁、殴打司法工作人员或者诉讼参与人,或者有其他严重扰乱法庭秩序的行为;
(三)故意向司法机关提供虚假证据或者威胁、利诱他人提供虚假证据,妨碍对方当事人合法取得证据;
(四)法律规定的妨碍、干扰诉讼活动正常进行的其他行为。
第二百五十四条 律师应当按照有关规定接受业务,不得为争揽业务哄骗、唆使当事人提起诉讼,制造、扩大矛盾,影响社会稳定。
第二百五十五条 律师应当尊重同行,公平竞争。不得以诋毁其他律师事务所、律师;支付介绍费;向当事人明示或者暗示与办案机关、政府部门及其工作人员有特殊关系;或者在司法机关、监管场所周边违规设立办公场所、散发广告、举牌等不正当手段承揽业务。
第二百五十六条 律师对在执业活动中知悉的委托人和其他人不愿泄露的有关情况和信息,应当予以保密。
第二百五十七条 律师当庭陈述意见应当尊重法庭,以理服人,尊重其他诉讼参与人。不得侮辱、诽谤、威胁他人,不得发表与案件无关的意见,不得发表严重扰乱法庭秩序的言论。
第二百五十八条 律师对案件公开发表言论,应当依法、客观、公正、审慎。
第二百五十九条 律师办理刑事案件应当遵守本规范的规定,违反执业纪律的相关内容,由其注册地司法行政机关或律师协会按《律师法》、《律师执业管理办法》及《律师协会会员违规行为处分规则(试行)》进行行政处罚或行业处分。
第十八章 附则
第二百六十条 本规范适用于全国律师承办刑事辩护与代理业务。对本规范理解与适用有争议的,由中华全国律师协会负责解释。
第二百六十一条 本规范经第九届中华全国律师协会常务理事会第八次全体会议审议通过,自2017年8月27日起施行。2000年中华全国律师协会修订发布的《律师办理刑事案件规范》同时废止。

 
           
        